365bet官网注册_bat365app官网入口登录_365bet平台棋牌公安局曾都区分局2021年部门预算
目 录
第一部分 365bet官网注册_bat365app官网入口登录_365bet平台棋牌公安局曾都区分局(概况)
一、部门主要职责
二、部门基本情况
第二部分 365bet官网注册_bat365app官网入口登录_365bet平台棋牌公安局曾都区分局2021年部门预算情况说明
一、2021年部门预算收支情况说明
二、2021年“三公”经费预算情况说明
第三部分 365bet官网注册_bat365app官网入口登录_365bet平台棋牌公安局曾都区分局2021年部门预算表(含365bet官网注册_bat365app官网入口登录_365bet平台棋牌公安局汇总表)
一、部门收支预算总表
二、部门收入总表
三、部门支出总表
四、财政拨款收支预算总表
五、一般公共预算支出表
六、一般公共预算基本支出表(含一般公共预算基本支出表经济分类表)
七、一般公共预算“三公”经费支出表
八、政府性基金预算支出表
九、财政专项支出预算表
十、政府采购表
第四部分 365bet官网注册_bat365app官网入口登录_365bet平台棋牌公安局曾都区分局2021年预算绩效情况
一、部门整体绩效目标编制情况
二、重点项目绩效目标编制情况
第五部分 名词解释
第一部分 365bet官网注册_bat365app官网入口登录_365bet平台棋牌公安局曾都区分局概况
一、部门主要职责
执法勤务机构10个,内设股级机构22个。
1、办公室(加挂指挥中心、情报信息研判中心牌子)
负责掌握全区公安工作情况;负责接报警和指挥处警工作;负责授权的警务指挥及协调工作;负责公安情报信息的收集、汇总和研判工作;负责全局性重要会务和重大事件的组织协调、督查督办工作;负责调查研究和起草重要文件工作;负责机要、通信、保密工作;负责公安印章和档案管理。内设2个中队,即文秘调研中队、机要通信中队。
2、国内安全保卫大队
负责收集、掌握社会稳定、国内安全方面的情报信息和动态,研究拟定对策;排查、掌握、化解不安定因素;负责承办对危害社会稳定和国内安全案(事)件的侦查、控制、防范、处置工作;负责对民族、宗教、意识形态领域等方面维护国家安全的工作;负责打击“法轮功”等邪教组织以及各种有害气功组织工作;负责对非政府组织进行调查等工作。内设2个中队,即情报信息中队、机动侦察中队。
3、刑事侦查大队
负责掌握、分析全区刑事犯罪情况并制定对策;负责指导派出所侦查破案;负责组织打击严重危害社会治安犯罪活动的专项斗争;负责全区刑事技术、刑事特情、刑事犯罪情报资料等基础业务工作等。内设5个中队,即指挥调度中队、情报对策中队、刑事技术中队、一中队、二中队。
4、巡逻警察大队
负责110接处警;负责辖区内的巡逻防控工作;负责作为全区突发性群体事件及案件的机动及预备警力。内设2个中队,即一中队、二中队。
5、治安管理大队
负责指导派出所规范化建设;负责指导并办理治安案件;管理枪支弹药、民爆物品、剧毒、放射性等危险物品;维护公共复杂场所、大型文体活动治安秩序;管理特种行业;负责办理户口迁移、居民身份证,指导人口信息系统建设、暂住人口和出租房屋管理;负责特殊勤务和警卫工作;负责出入境和外国人管理工作;履行查缉、堵截违法犯罪人员,检查非法运输危险物品等职能;负责95种刑事案件的侦办。内设7个中队、站,即基层基础中队、户政管理中队、治安管理中队、治安行动中队、特勤警卫中队、治安检查站、反恐怖工作中队。
6、经济犯罪侦查大队
负责全区经济犯罪案件的侦查,打击经济领域的犯罪活动;负责协助驻点单位行政执法。内设3个中队,即一中队、二中队、三中队。
名,即大队长、教导员各1名(副科),副大队长1名;中队领导职数6名。
7、网络安全保卫大队
负责网络违法犯罪案件的侦查工作;负责公共信息网络安全监察管理;负责信息通信和科技工作。
8、法制大队
负责检查、指导公安执法工作,主管内部执法监督,对行政案件、刑事案件进行审核、把关;参与公安行政复议、诉讼、赔偿、听证。内设1个中队,执法监督中队。
9、信访科
接待并受理公民、法人和其他组织的来信来访,承办领导交办、转办的信访案件。
10、禁毒大队
负责刑事侦查、禁毒工作。
11、内保大队
负责指导内部单位治安保卫工作、基层治保组织建设和群防群治工作。
综合管理机构3个,内设股级机构3个。
1、政治处
负责全区公安队伍的思想、组织、文化和纪律作风建设;组织开展公安教育训练;组织实施人民警察有关队伍建设的法规、条令、条例;按照干部管理权限,管理、考核、推荐全区公安机关中层干部;负责人事工作及工资、技术职称、公务员考评、警衔管理、优抚等工作;负责全区公安机关表彰奖励工作;负责分局机关党务和工、青、妇、老干和计划生育工作;负责组织指导全区公安机关宣传工作和精神文明建设;负责对全局各单位工作绩效进行考核。内设3个科,即组织干部科、宣传教育科、离退休干部科。工会、共青团、妇联按有关章程设置。
2、纪检监察室(加挂警务督察大队牌子)
负责公安纪检监察、督察、审计工作;负责牵头组织、协调维护民警合法权益工作。
3、警务保障室
负责财务装备、警务保障和后勤服务工作。
派出机构8个,内设股级机构6个。
1、东城派出所,内设2个中队,即刑警中队、巡警中队。
2、西城派出所,内设2个中队,即刑警中队、巡警中队。
3、南郊派出所,内设1个中队,即巡警中队。
4、北郊派出所,内设1个中队,即巡警中队。
5、何店派出所。
6、洛阳派出所。
7、府河派出所。
8、万店派出所。
二、部门基本情况
2021年预算365bet官网注册_bat365app官网入口登录_365bet平台棋牌公安局曾都区分局共有在职民警223人,比上年增加19人;退休人员161人,比上年减少1人;协警人员259人,比上年增加14人。
第二部分 365bet官网注册_bat365app官网入口登录_365bet平台棋牌公安局曾都区分局2021年部门预算情况说明
一、2021年部门预算收支情况说明
(一)收入预算情况
2021年365bet官网注册_bat365app官网入口登录_365bet平台棋牌公安局曾都区分局预算收入10834.28万元,比上年度增加2551.51万元,增加30.8%,主要是项目经费增加。其中:财政拨款收入8639.28万元,比上年增加2152.43万元,增加33.18%,主要原因为本年预算含奖励工资,上年为年中追加预算;其他收入1469.16万元,比上年度增加754.16万元,增加105%,其中600万元为曾都区财政拨款,其他为拟争取项目经费;结转结余资金725.84万元,比上年减少355.08万元,减少32.85%,主要是上年预算执行率提高。
(二)支出预算情况
2021年365bet官网注册_bat365app官网入口登录_365bet平台棋牌公安局曾都区分局预算支出10834.28万元,比上年度增加2551.51万元,增加30.8%。主要是项目支出增加。
基本支出
2021年365bet官网注册_bat365app官网入口登录_365bet平台棋牌公安局曾都区分局基本支出7109.28万元,比上年度增加2437.81万元,增加52.19%,主要是人员增资。包括人员支出6346.35万元,比上年增加2371.24万元,增加59.65%,主要原因是包含奖励工资及人员增资;公用支出762.93万元,减少66.57万元,减少9.6%,主要原因是根据要求厉行节约,压缩日常公用经费。
项目支出
2021年365bet官网注册_bat365app官网入口登录_365bet平台棋牌公安局曾都区分局项目支出3725万元,比上年度增加113.7万元,增加3.15%,根据实际需要安排。
1、基础设施建设1863万元
(1)曾都分局老业务技术用房修缮500万元,使用财政拨款。
(2)府河派出所建设90万元,为中央预算内投资项目,使用财政拨款。
(3)何店派出所建设478万元,为中央预算内投资项目。
(4)万店派出所改扩建320万元,为中央预算内投资项目。
(5)南郊派出所业务用房改造装修30万元。
(6)曾都分局办案中心改造155万元。
(7)曾都分局业务技术用房290万元,使用财政拨款。
2、装备购置费1026万元
(1)办公设备购置200万元,使用财政拨款。
2021年购置空调、热水器等电器20万元,办公家具180万元,主要是曾都分局老业务技术用房改建完毕增加及更新办公设备。
(2)公务用车购置200万元,使用财政拨款中央转移支付资金。
曾都分局执勤执法车10辆200万元。
(3)公安专用设备490万元。
曾都分局视频监控系统250万元;曾都分局视频会议系统140万元;其他专用设备购置100万元。
(4)信息网络构建168万元。其中曾都分局机房建设50万元,曾都分局执法监督平台118万元。
3、平安城市建设36万元。
4、办案业务费800万元,其中使用财政拨款600万元。
其中办案差旅费195万元,交通费130万元,专用材料费(户籍、身份证件工本费,各种检验耗材费)40万元,租赁费(专网租费、办案租房费等)80万元,劳务费130万元,委托业务费31万元,办公费10万元,被装购置费44万元,其他140万元。
按支出功能分类
2021年365bet官网注册_bat365app官网入口登录_365bet平台棋牌公安局曾都区分局公共安全支出9886.94万元,比上年增加2457.3万元,增加33.07%,主要原因为2021年包含奖励工资;社会和保障就业支出422.46万元,比上年增加45.64万元,增加12.11%;医疗卫生支出240.32万元,比上年增加19.8万元,增加9%;住房保障支出284.56万元,比上年增加28.77万元,增加11.25%,按照人社部门批复计算。
(三)财政拨款支出情况
365bet官网注册_bat365app官网入口登录_365bet平台棋牌公安局曾都区分局财政拨款支出8639.28万元,比上年增加2152.43万元,增加33.18%,主要是人员增资。
项目支出
365bet官网注册_bat365app官网入口登录_365bet平台棋牌公安局曾都区分局财政拨款项目支出1880万元,比上年减少245.38万元,减少11.54万元,根据实际需要及资金来源安排,详见上文说明。
基本支出
365bet官网注册_bat365app官网入口登录_365bet平台棋牌公安局曾都区分局基本支出6759.28万元,比上年增加2397.81万元,增加54.98%,其中人员支出5996.35万元,比上年增加2331.24万元,增加63.61%。公用支出762.93万元,比上年增加107.57万元,增加16.41%%,详见机关运行经费说明。
(1)工资福利性支出
365bet官网注册_bat365app官网入口登录_365bet平台棋牌公安局曾都区分局工资福利性支出5857.81万元,比上年度增加2308.45万元,增加65.04%。其中:基本工资支出851.47万元,比上年增加59.24万元,增加7.4%;津贴补贴支出1380.95万元,比上年增加116.59万元,增加9.2%;奖金支出2125.4万元,增加2059.38万元,增加312%,主要原因是上年奖励工资仅含公务员考核工资;机关事业单位基本养老保险支出283.92万元,增加22.85万元,增加8.7%;公务员医疗保险及医疗补助支出96.13万元,增加7.92万元,增加9%,住房公积金支出230.7万元,增加18.99万元,增加9%,以上均为核算民警工资,根据人社部门批复计算。其他工资福利支出745.05万元,增加11.61万元,增加1.6%,核算辅警人员工资,增加工龄、岗位工资及社保。
(2)对个人和家庭补助支出
365bet官网注册_bat365app官网入口登录_365bet平台棋牌公安局曾都区分局对个人和家庭补助支出138.54万元,比上年增加22.79万元,增加19.69%,为退休人员医疗保险及医疗补助,根据人社局工资批复计算。
(3)商品和服务支出
即公用经费,详见机关运行经费。
(四)政府性基金情况
本年无无政府性基金收入及支出。
(五)国有资本经营预算情况
本年无国有资本经营支出。
(六)机关运行经费等重要事项的说明
2021年365bet官网注册_bat365app官网入口登录_365bet平台棋牌公安局曾都区分局机关运行经费支出762.93万元,比上年增加107.57万元,增加16.41%,主要是根据上年实际支出调整预算,其中:
办公费支出90万元,比上年增加20万元,增加28.57%,主要一是根据上年实际支出调整预算,二是市局机关青年民警下基层,民警增加。
印刷费支出10万元,比上年增加2.5万元,增加33.33%,根据上年实际支出情况调减市局本级预算,调增分局预算。
水电费支出140万元,比上年增加20万元,增加16.67%,根据2020年实际支出调整预算。
物业管理费支出80万元,比上年增加15万元,增加23.08%,物业管理公司服务费用上涨。
邮电费支出12万元,与上年相同。
差旅费支出10万元,比上年增加5万元,增加100%,根据上年实际支出情况调减市局本级预算,调增分局预算。
维修(护)费支出40万元,比上年增加15万元,增加60%,根据上年实际支出情况调减市局本级预算,调增分局预算。
会议费支出1万元,比上年增加0.5万元,增加100%,根据上年实际支出调整预算。
培训费支出9.46万元,比上年减少0.54万元,减少5.42%,因疫情减少外出培训。
公务接待费支出2万元,比上年减少3万元,减少60%,严格控制公务接待范围和人数。
工会经费支出68.09万元,比上年增加32.09万元,增加89.15%,根据湖北省总工会《关于调整基层工会经费职工集体福利标准的通知》,增加工会经费支出。
公务交通补贴支出164.38万元,比上年增加15.02万元,增加10.06%,根据人社部门批复计算。
公务用车运行维护费支出5万元,与上年相同。
其他商品服务支出120万元,比上年减少25万元,减少17.24%,本项支出主要核算伙食费、扶贫资金等,根据2020年支出调整。
(七)政府采购情况
365bet官网注册_bat365app官网入口登录_365bet平台棋牌公安局曾都区分局2021年预计采购货物类1044件/套,支出572万元,比上年减少159.5万元,减少21.8%;采购工程类3批次,支出880万元,比上年增加304.62万元,增加52.94%。合计支出1452万元,比上年增加145.12万元,增加11.1%,根据实际需要安排。
(八)国有资产占用情况
2021年初365bet官网注册_bat365app官网入口登录_365bet平台棋牌公安局曾都区分局资产总额15398.69万元,比上年初增加876.65万元,增加6%,主要是增加在建工程。其中:
1、流动资产1242.29万元,比上年减少241.02万元,减少16.25%,主要是上年预算执行率提高。
2、固定资产年末原值5382.27万元,比上年增加355.84万元,增加7.08%。年末净值2662.61万元,比上年减少128.07万元,主要是固定资产折旧。
房屋面积26467.85万平方米,原值2492.46万元,与上年相同,净值1750.1万元。
车辆保有量为117辆(其中汽车55辆),原值779.55万元,比上年增加145.67万元,增加22.98万元,净值357.31万元。
通用设备1510件,比上年增加119件,原值584.54万元,比上年增加85.07万元,增加17.03%,净值202.47万元。
专用设备286件,比上年增加33件,原值1313.71万元,比上年增加100.92万元,增加8.32%,净值242.47万元。
家具用具1272件,比上年增加157件,原值212万元,比上年增加23.47万元,增加12.45%,净值110.26万元。
3、无形资产(土地使用权)20417.1平方米,与上年相同。原值427.9万元,比上年增加81.45万元,增加23.51%,为何店派出所土地费用。
4、在建工程903.12万元,比上年增加716.46万元,增加383.83%,增加为府河派出所建设290.32万元,何店派出所建设2.85万元,万店派出所建设5.54万元,曾都分局老业务技术用房大型修缮工程417.75万元。
5、受托代理资产10162.77万元,该科目核算案件暂收款。
二、2021年“三公”经费预算情况说明
2021年365bet官网注册_bat365app官网入口登录_365bet平台棋牌公安局曾都区分局“三公”经费年初预算安排112万元,比上年减少299万元,减少72.75%。主要是本年预算公务用车购置费因预算经济科目选为30913资本性支出(基本建设)/公务用车购置费,预算公开表未取数。
1、因公出国(境)费
2021年365bet官网注册_bat365app官网入口登录_365bet平台棋牌公安局曾都区分局无因公出国(境)费。
2、公务接待费
2021年365bet官网注册_bat365app官网入口登录_365bet平台棋牌公安局曾都区分局公务接待费支出2万元,比上年减少3万元,减少60%,严格控制公务接待范围和人数。
3、公务用车购置及运行维护费
2021年365bet官网注册_bat365app官网入口登录_365bet平台棋牌公安局曾都区分局公务用车购置及运行维护费110万元,比上年减少296万元,减少72.91%。其中公务用车运行维护费110万元,比上年减少26万元,同比减少19.12%,主要原因是:近年来更新车辆较多,车辆维修费减少,同时加强财务管理,厉行节约。公务用车购置费0元,比上年减少270万元,减少100%,因本年预算公务用车购置费因预算经济科目选为30913资本性支出(基本建设)/公务用车购置费,预算公开表未取数。实际公务用车购置费200万元,拟更新公务用车10辆。
目前曾都区分局公务用车保有量为55辆,其中批复执法执勤用车41辆,特种专业技术用车5辆,一般公务用车1辆,合计47辆,其余8辆为摩托车、电瓶车、待报废处置车辆。
第三部分 365bet官网注册_bat365app官网入口登录_365bet平台棋牌公安局曾都区分局2021年部门预算表









备注:365bet官网注册_bat365app官网入口登录_365bet平台棋牌公安局本年无政府性基金预算

第四部分 预算绩效情况
一、整体绩效目标情况

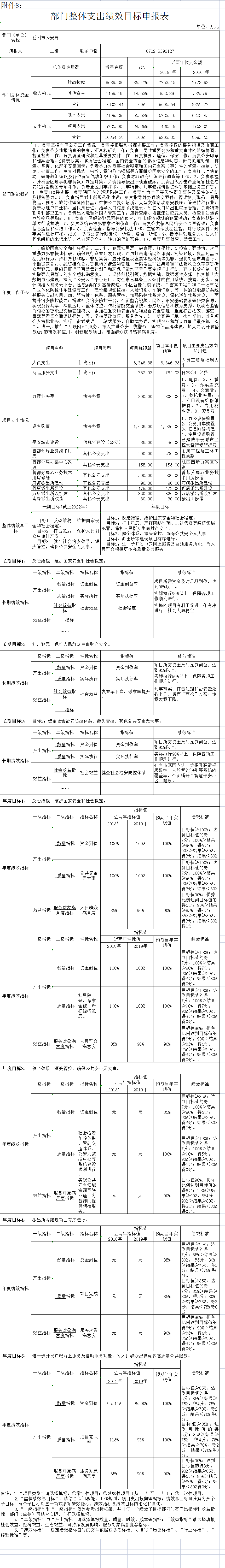
2021年365bet官网注册_bat365app官网入口登录_365bet平台棋牌公安局曾都区分局预算支出10834.28万元,包括人员支出6346.35万元,公用支出762.93万元,项目支出3725万元。工作任务主要是:一、维护国家安全和社会稳定。二、打击犯罪扫黑恶、破命案、打侵财、饬投资、强整治。对严重暴力犯罪快速侦破,确保现行命案即发即破。严厉打击电信网络诈骗、污染环境、食品药品违法犯罪行为,严打贷款诈骗、非法集资、虚开增值税发票等经济领域犯罪;强化对全市典当行、小额贷款公司、融资担保公司等机构的清查和管理,严防发生非法集资和非法吸收公众存款等涉众型犯罪。组织开展“千百禁毒计划”和环保“清水蓝天”等专项打击行动,建立长效机制,切实增强人民群众的安全感和满意度。三、坚持科技引领、数据实战。做强硬件支撑。扎实推进大数据中心建设,深入“公安云”平台运用,对全市已具备上云条件的在用系统,按需、分步、有计划接入警务云平台;围绕A类探头高清改造、小区智能门禁系统、。雪亮工程”和“一场三站”立体化防控体系建设等工作,建设集视频监控、人脸识别、车辆识别、等一体的智能感知系统并服务实战应用。四、坚持健全体系、源头管控。加强防控体系建设。深化巡防体系建设,全面提升治安防控能力;搭建社会治安防控平台,全面整合视频、网络、治安基础要素等各类资源,实现资源共享、深度应用、整体防控;依托智能交通系统,形成以信息科技为支撑、以动态监管为核心的智能型交通管理模式;更加注重交通安全执法和路面安全管理,重点打击酒驾、醉驾、毒驾等严重交通违法行为。五、坚持简政放权、服务为先。进一步完善“跑一次”举措。对各项公安审批业务,实行一窗式受理、一站式服务、自助式办理,实现企业和群众办事“最多跑一次”。进一步推行“互联网+”服务。深入推进公安“微警务”等特色品牌建设,加大力度开展警务APP的研发和应用,创新服务项目,增强群众获得感和满意度。根据工作任务,制定以下绩效目标及指标。
目标1:反恐维稳,维护国家安全和社会稳定。总分值20分。
数量指标:指用于完成目标所需资金到位情况。目标值≥100%;达到目标值的得7分;100%>结果≥90%,得5分;90%>结果≥80%,得3分;结果<80%得0分。
质量指标:维护国家安全,确保社会大局稳定,有效处置涉稳事件。目标值≥100%;达到目标值的得7分;100%>结果≥90%,得5分;90%>结果≥80%,得3分;结果<80%得0分。
服务对象满意度指标:指人民群众满意度。按照满意度问卷调查,目标值90%;优秀比例达到目标值的得6分;90%>结果≥85%,得4分;85%>结果≥80%,得3分;结果<80%得0分。
目标2:打击犯罪,严打网络诈骗、非法集资等经济领域犯罪,保护人民群众生命财产安全。总分值20分。
数量指标:指用于完成目标所需资金到位情况。目标值≥100%;达到目标值的得7分;100%>结果≥90%,得7分;90%>结果≥80%,得3分;结果<80%得0分。
质量指标:指实现命案全破,深入开展扫黑除恶专项行动,重惩“赌毒黄”、“盗抢骗”、严打网络诈骗、非法集资。目标值≥100%;达到目标值的得7分;100%>结果≥90%,得7分;90%>结果≥80%,得3分;结果<80%得0分。
服务对象满意度指标:指人民群众满意度。按照满意度问卷调查,目标值90%;优秀比例达到目标值的得6分;90%>结果≥85%,得4分;85%>结果≥80%,得3分;结果<80%得0分。
目标3:健全体系,源头管控,确保公共安全无大事。总分值20分。
数量指标:指用于完成目标所需资金到位情况。目标值≥85%;达到目标值的得7分;85%>结果≥80%,得5分;80%>结果≥75%,得3分;结果<75%得0分。
质量指标:指公共安全无大事,道路交通事故下降,道路交通事故死亡人数比上年下降近,无死亡3人以上的重大交通事故,无群死群伤重大安全事故,涉危、涉枪、涉爆、校园安全“零”事故。目标值≥100%;达到目标值的得7分;100%>结果≥90%,得5分;90%>结果≥80%,得1分;结果<80%得0分。
服务对象满意度指标:指实现公共安全领域资源互联互通,为各部门提供精准服务,根据问卷调查服务对象满意度。按照满意度问卷调查,目标值90%;优秀比例达到目标值的得6分;90%>结果≥85%,得4分;85%>结果≥80%,得3分;结果<80%得0分。
目标4:警务技能训练基地,365bet官网注册_bat365app官网入口登录_365bet平台棋牌中心看守所、派出所等建设项目有序进行。总分值20分。
数量指标:指用于完成目标所需资金到位情况。目标值≥85%;达到目标值的得7分;85%>结果≥80%,得5分;80%>结果≥75%,得3分;结果<75%得0分。
质量指标:各项基础设施建设有序完成。按照完成百分比,目标值≥85%;达到目标值的得7分;85%>结果≥80%,得5分;80%>结果≥75%,得3分;结果<75%得0分。
服务对象满意度指标:改善工作环境,为人民群众提供更好更便捷的服务,根据问卷调查服务对象满意度,目标值90%;优秀比例达到目标值的得6分;90%>结果≥85%,得4分;85%>结果≥80%,得3分;结果<80%得0分。
目标5:进一步开发户政、交管、出入境网上服务及自助服务功能,为人民群众提供更多高质量公共服务。总分值20分。
数量指标:指用于完成目标所需资金到位情况。目标值≥85%;达到目标值的得6分;85%>结果≥75%,得4分;75%>结果≥70%,得2分;结果<70%得0分。
质量指标:各项基础设施建设有序完成。按照完成百分比,目标值≥85%;达到目标值的得6分;85%>结果≥75%,得4分;75%>结果≥70%,得2分;结果<70%得0分。
服务对象满意度指标:改善工作环境,为人民群众提供更好更便捷的服务,根据问卷调查服务对象满意度,目标值90%;达到目标值的得8分;90%>结果≥85%,得6分;85%>结果≥80%,得4分;结果<80%得0分。
二、重点项目绩效目标编制情况

2021年365bet官网注册_bat365app官网入口登录_365bet平台棋牌公安局曾都区分局项目支出10个,支出3725万元,绩效目标编制说明如下:
1、办案业务费1026万元,用于执法办案交通费、差旅费、检验鉴定费、专用材料费、劳务费、专用设备维修维护费等支出;根据以前年度预算执行情况设置以下指标:
数量指标,指数量目标实现情况,绩效标准为实际完成率,即决算支出数/预算支出数。总分20分,实际完成率达到90%满分,每低1%,扣0.5分。
时效指标,指完成项目的期限,绩效标准为完成及时率,即期限内决算支出数/预算支出数。总分20分,完成及时率达到90%满分,每低1%,扣0.5分。
成本指标,指项目项目成本控制情况,绩效目标为成本节约率,即项目决算数/预算支出数。总分20分,成本节约率小于或等于100%满分,每增加1%,扣0.5分。
质量指标,指预算是否达到预期效果,绩效目标为质量达标率,可通过实际效果与预期效果对比评分。总分20分,质量达标率等于100%满分,每降低1%,扣2分。
社会效益指标,指预算支出对社会发展带来的影响和效果。包括提高破案率,降低发案率,人民群众安全感较强,促进社会稳定。主要通过服务对象满意度问卷调查评分。总分20分,满意度85%以上满分,每降低1%。扣1分。
2、曾都分局办案区改造155万元。该项目主要是刑侦大队、西城所、南郊所、北郊所办案区改造,根据工程进度,设置以下绩效指标:
数量指标,指预算项目建设的支出金额。绩效标准为实际完成率,即决算支出数/预算支出数。总分20分,完成本年预算工程建设80%以上满分,每低1%扣0.5分。
时效指标,指预算项目建设的工程进度,绩效标准为完成及时率,即期限内决算支出数/预算支出数。总分20分,根据预算,完成相应项目改造工作。年底前完成本年预算工程的80%以上满分,每低1%扣0.5分。
成本指标,指预算项目建设的成本控制,绩效目标为成本节约率,即项目决算数/预算支出数。总分20分,成本节约率小于或等于100%满分,每高1%扣0.5分。
质量指标,指预算项目建设的质量及达到的效果,绩效目标为质量达标率。要求项目建设功能符合要求,达到预期效果。质量达标率达到100%满分,每低1%,扣2分。
社会效益指标,指项目建设对社会发展带来的影响和效果,通过服务对象满意度问卷调查评分。总分20分,满意度85%以上满分,每降低1%。扣1分。
3、曾都分局老业务技术用房修缮500万元。根据工程进度,设置以下绩效指标:
数量指标,指预算项目建设的支出金额。绩效标准为实际完成率,即决算支出数/预算支出数。总分20分,完成本年预算工程建设80%以上满分,每低1%扣0.5分。
时效指标,指预算项目建设的工程进度,绩效标准为完成及时率,即期限内决算支出数/预算支出数。总分20分,根据预算,完成相应项目修缮工作。年底前完成本年预算工程的80%以上满分,每低1%扣0.5分。
成本指标,指预算项目建设的成本控制,绩效目标为成本节约率,即项目决算数/预算支出数。总分20分,成本节约率小于或等于100%满分,每高1%扣0.5分。
质量指标,指预算项目建设的质量及达到的效果,绩效目标为质量达标率。要求项目建设功能符合要求,达到预期效果。质量达标率达到100%满分,每低1%,扣2分。
社会效益指标,指项目建设对社会发展带来的影响和效果,通过服务对象满意度问卷调查评分。总分20分,满意度85%以上满分,每降低1%。扣1分。
4、曾都分局业务技术用房290万元。该项目即新东城派出所建设项目质保金,根据工作进度,设置以下绩效指标:
数量指标,指预算项目建设的支出金额。绩效标准为实际完成率,即决算支出数/预算支出数。总分20分,完成本年预算工程建设80%以上满分,每低1%扣0.5分。
时效指标,指预算项目建设的工程进度,绩效标准为完成及时率,即期限内决算支出数/预算支出数。总分20分,根据预算,完成相应项目修缮工作。年底前完成本年预算工程的80%以上满分,每低1%扣0.5分。
成本指标,指预算项目建设的成本控制,绩效目标为成本节约率,即项目决算数/预算支出数。总分20分,成本节约率小于或等于100%满分,每高1%扣0.5分。
质量指标,指预算项目建设的质量及达到的效果,绩效目标为质量达标率。要求项目建设功能符合要求,达到预期效果。质量达标率达到100%满分,每低1%,扣2分。
社会效益指标,指项目建设对社会发展带来的影响和效果,通过服务对象满意度问卷调查评分。总分20分,满意度85%以上满分,每降低1%。扣1分。
5、府河派出所建设90万元。该项目为中央预算内投资项目。根据预计工程进度,设置以下绩效指标:
数量指标,指预算项目建设的支出金额。绩效标准为实际完成率,即决算支出数/预算支出数。总分20分,完成本年预算工程建设80%以上满分,每低1%扣0.5分。
时效指标,指预算项目建设的工程进度,绩效标准为完成及时率,即期限内决算支出数/预算支出数。总分20分,根据预算,完成相应项目申报、征地、拆迁及补偿、场地平整、工程建设等工作。年底前完成本年预算工程的80%以上满分,每低1%扣0.5分。
成本指标,指预算项目建设的成本控制,绩效目标为成本节约率,即项目决算数/预算支出数。总分20分,成本节约率小于或等于100%满分,每高1%扣0.5分。
质量指标,指预算项目建设的质量及达到的效果,绩效目标为质量达标率。要求项目建设功能符合要求,达到预期效果。质量达标率达到100%满分,每低1%,扣2分。
社会效益指标,指项目建设对社会发展带来的影响和效果,通过服务对象满意度问卷调查评分。总分20分,满意度85%以上满分,每降低1%。扣1分。
6、何店派出所建设478万元。该项目为中央预算内投资项目。根据预计工程进度,设置以下绩效指标:
数量指标,指预算项目建设的支出金额。绩效标准为实际完成率,即决算支出数/预算支出数。总分20分,完成本年预算工程建设80%以上满分,每低1%扣0.5分。
时效指标,指预算项目建设的工程进度,绩效标准为完成及时率,即期限内决算支出数/预算支出数。总分20分,根据预算,完成相应项目申报、征地、拆迁及补偿、场地平整、工程建设等工作。年底前完成本年预算工程的80%以上满分,每低1%扣0.5分。
成本指标,指预算项目建设的成本控制,绩效目标为成本节约率,即项目决算数/预算支出数。总分20分,成本节约率小于或等于100%满分,每高1%扣0.5分。
质量指标,指预算项目建设的质量及达到的效果,绩效目标为质量达标率。要求项目建设功能符合要求,达到预期效果。质量达标率达到100%满分,每低1%,扣2分。
社会效益指标,指项目建设对社会发展带来的影响和效果,通过服务对象满意度问卷调查评分。总分20分,满意度85%以上满分,每降低1%。扣1分。
7、南郊派出所业务用房改造装修30万元。根据项目建设进度,设置以下绩效指标:
数量指标,指预算项目建设的支出金额。绩效标准为实际完成率,即决算支出数/预算支出数。总分20分,完成本年预算工程建设80%以上满分,每低1%扣0.5分。
时效指标,指预算项目建设的工程进度,绩效标准为完成及时率,即期限内决算支出数/预算支出数。总分20分,根据预算,完成相应项目修缮工作。年底前完成本年预算工程的80%以上满分,每低1%扣0.5分。
成本指标,指预算项目建设的成本控制,绩效目标为成本节约率,即项目决算数/预算支出数。总分20分,成本节约率小于或等于100%满分,每高1%扣0.5分。
质量指标,指预算项目建设的质量及达到的效果,绩效目标为质量达标率。要求项目建设功能符合要求,达到预期效果。质量达标率达到100%满分,每低1%,扣2分。
社会效益指标,指项目建设对社会发展带来的影响和效果,包括改善派出所办公环境,便民利民,通过服务对象满意度问卷调查评分。总分20分,满意度85%以上满分,每降低1%。扣1分。
8、平安城市建设36万元,该项目包括新建社会治安视频监控和对已建成的视频监控的运行和维护。根据以前年度预算执行情况设置以下指标:
数量指标,指预计安装监控探头是否完成。绩效标准为实际完成率,即决算支出数/预算支出数。总分20分,完成本年预算购置数量的90%以上满分,每低1%扣0.5分。
时效指标,指预计安装监控探头的进度,绩效标准为完成及时率,即期限内决算支出数/预算支出数。总分20分,年底前完成本年预算购置数量的90%以上满分,每低1%扣0.5分。
成本指标,指安装监控探头支出控制情况,绩效目标为成本节约率,即项目决算数/预算支出数。总分20分,成本节约率小于或等于100%满分,每高1%扣0.5分。
质量指标,指监控探头运转是否正常,绩效目标为质量达标率。要求项目建设功能符合要求,达到预期效果,出现故障能及时排除。新增探头质量达标率达到100%满分,每低1%,扣2分,故障在合同约定时间内及时排除,未达到要求的,每出现1次,扣1分。
社会效益指标,指项目建成后对社会发展带来的影响和效果,通过服务对象满意度问卷调查评分。要求为社会综合治理及维稳处突提供有力的科技支撑,全面提高城市现代化管理水平,进一步提升人民群众安全感、满意度。总分20分,满意度85%以上满分,每降低1%。扣1分。
9、设备购置费800万元,用于购置办公设备购置、专用设备购置、信息网络构建及软件更新和公务用车购置;根据以前年度预算执行情况设置以下指标:
数量指标,指数量目标实现情况,绩效标准为实际完成率,即决算支出数/预算支出数。总分20分,完成本年预算购置数量的90%以上满分,每低1%扣0.5分。
时效指标,指预算购置的装备进度,绩效标准为完成及时率,即期限内决算支出数/预算支出数。总分20分,年底前完成本年预算购置数量的90%以上满分,每低1%扣0.5分。
成本指标,指预算购置的装备支出控制情况,绩效目标为成本节约率,即项目决算数/预算支出数。总分20分,成本节约率小于或等于100%满分,每高1%扣0.5分。
质量指标,指预算购置的装备质量及达到的效果,绩效目标为质量达标率。要求项目建设功能符合要求,达到预期效果,质量达标率达到100%满分,每低1%,扣2分。
社会效益指标,指装备的使用对社会发展带来的影响和效果,通过服务对象满意度问卷调查评分。总分20分,满意度85%以上满分,每降低1%。扣1分。
10、万店派出所改扩建320万元。根据预计工程进度,设置以下绩效指标:
数量指标,指预算项目建设的支出金额。绩效标准为实际完成率,即决算支出数/预算支出数。总分20分,完成本年预算工程建设80%以上满分,每低1%扣0.5分。
时效指标,指预算项目建设的工程进度,绩效标准为完成及时率,即期限内决算支出数/预算支出数。总分20分,根据预算,完成相应项目申报、征地、拆迁及补偿、场地平整、工程建设等工作。年底前完成本年预算工程的80%以上满分,每低1%扣0.5分。
成本指标,指预算项目建设的成本控制,绩效目标为成本节约率,即项目决算数/预算支出数。总分20分,成本节约率小于或等于100%满分,每高1%扣0.5分。
质量指标,指预算项目建设的质量及达到的效果,绩效目标为质量达标率。要求项目建设功能符合要求,达到预期效果。质量达标率达到100%满分,每低1%,扣2分。
社会效益指标,指项目建设对社会发展带来的影响和效果,通过服务对象满意度问卷调查评分。总分20分,满意度85%以上满分,每降低1%。扣1分。
第五部分 名词解释
一、财政拨款(补助):指市财政当年拨付的资金。
二、其他收入:指除上述“财政拨款(补助)”、“事业收入”、“事业单位经营收入”等以外的收入。
三、上年结余(转):指以前年度尚未完成,结转到本年仍按原规定用途继续使用的资金。
四、结转下年:指以前年度预算安排、因客观条件发生变化无法按原计划实施,需延迟到以后年度按原规定用途继续使用的资金。
五、公共安全(204类):指反映政府维护社会公共安全方面的支出。
六、公安(20402款):反映公安事务及管理支出。
七、行政运行(公安)(2040201项):反映行政单位(包括实行公务员管理的事业单位)的基本支出。
八、一般行政管理事务(公安)(2040202项):反映行政单位(包括实行公务员管理的事业单位)未单独设置项级科目的其他项目支出。
九、信息化建设(公安)(2040219项):反映公安机关用于非涉密的信息网络建设和运行维护相关支出。
十、执法办案(公安)(2040220项):反映公安机关从事行政执法、刑事司法及侦查办案等相关活动的支出。
十一、其他公安支出 (2040299项):反映除上述项目以外其他用于公安方面的支出。
十二、社会保障和就业(208类):反映政府在社会保障与就业方面的支出。
十三、行政事业单位离退休(20805款):反映用于行政事业单位离退休方面的支出。
十四、机关事业单位基本养老保险缴费支出(2080505项):反映行政事业单位离退休方面的支出。
十五、行政单位医疗(2101101项):反映财政部门安排的行政单位(包括实行公务员管理的事业单位)基本医疗保险缴费经费,未参加医疗保险的行政单位的公费医疗经费,按国家规定享受离休人员、红军老战士待遇人员的医疗经费。